Tringula Online Education Pvt Ltd is an independent third-party inspection and assessment organization providing services across India. The company functions as a Rating / Assessment Agency for the MSME Sustainable (ZED) Certification Scheme and carries out ZED assessments for manufacturing units allocated by the Quality Council of India (QCI).

Tringula undertakes assessment activities in accordance with ZED standards, applicable scheme guidelines and regulatory requirements, with a focus on quality, environmental responsibility and compliance.

About Tringula

Tringula Online Education Pvt Ltd has been established to assess Micro, Small and Medium Enterprises (MSMEs) and support their compliance with regulatory, statutory, quality and environmental requirements prescribed under the ZED scheme.

The organization operates as an independent third-party inspection body and follows an impartial, objective and evidence-based approach while conducting ZED assessments at Bronze, Silver and Gold levels.

Tringula has a team of trained, qualified and experienced professionals who carry out assessment activities precisely and in line with the requirements of the ZED framework. The company maintains a strong focus on integrity, confidentiality, professionalism and impartiality in all its assessment activities.


What Is Third-Party Inspection

Third-party inspection refers to an impartial evaluation or conformity assessment to determine whether materials, products, installations, processes or services comply with agreed specifications, standards or requirements.

Such inspections and assessments are conducted by independent external agencies that evaluate and verify compliance with applicable standards, regulations and best practices.

Zero Defect Zero Effect (ZED)
ZED Logo

ZED (Zero Defect Zero Effect) is a national certification scheme launched by the Ministry of MSME, Government of India. The scheme is designed to help Micro, Small and Medium Enterprises adopt world-class manufacturing practices while ensuring minimal environmental impact.

The ZED Maturity Assessment Model has been conceived and structured to offer graded benchmark levels of an organisation’s performance through a set of standard enabler and outcome parameters focusing on quality and environmental performance. The model aims to sensitise MSMEs towards delivering high-quality products with zero defects while adopting clean and sustainable manufacturing practices.

The ZED framework encourages enterprises to improve productivity, reduce waste, optimise resource usage, enhance environmental consciousness and move towards a sustainable growth trajectory.


ZED Objective

The MSME Sustainable (ZED) Certification envisages promotion of Zero Defect Zero Effect (ZED) practices amongst MSMEs so as to:

  • Encourage and enable MSMEs for manufacturing of quality products using latest technology, tools & to constantly upgrade their processes for achievement of high productivity and high quality with the least effect on the environment.
  • Develop an Ecosystem for Zero Defect Zero Effect Manufacturing in MSMEs, for enhancing competitiveness and enabling exports.
  • Promote adoption of Zero Defect Zero Effect practices and recognizing the efforts of successful MSMEs.
  • Encourage MSMEs to achieve higher ZED Certification levels through graded incentives.
  • Increase public awareness on demanding Zero Defect and Zero Effect products through the ZED Certification.
  • Identify areas to improve upon, thereby assisting the Government in policy decisions and investment prioritization.
Sector Coverage (NIC Codes)

Currently, the MSME ZED Certification Scheme covers the below industries:


NIC Code Sector Sector
10Manufacture of food products
11Manufacture of food products
12Manufacture of tobacco products
13Manufacture of textiles
14Manufacture of wearing apparel
15Manufacture of leather and related products
16Manufacture of wood and products of wood and cork, except furniture; manufacture of articles of straw and plaiting materials
17Manufacture of paper and paper products
18Printing and reproduction of recorded media
19Manufacture of coke and refined petroleum products
20Manufacture of chemicals and chemical products
21Manufacture of pharmaceuticals, medicinal chemical and botanical products
22Manufacture of rubber and plastics products
23Manufacture of other non-metallic mineral products
24Manufacture of basic metals
25Manufacture of fabricated metal products, except machinery and equipment
26Manufacture of computer, electronic and optical products
27Manufacture of electrical equipment
28Manufacture of machinery and equipment n.e.c.
29Manufacture of motor vehicles, trailers and semitrailers
30Manufacture of other transport equipment
31Manufacture of furniture
32Other manufacturing
33Repair and installation of machinery and equipment
35Electricity, gas, steam and air conditioning supply

ZED Certification Levels

MSME Sustainable (ZED) Certification can be attained at three levels after registration and taking the ZED pledge:


ZED Certification Mark

Bronze
Bronze certification focuses on basic quality controls, regulatory compliance and essential environmental safeguards. It is suitable for enterprises that are beginning to formalise and improve their processes.

Silver
Silver-level certification represents structured systems for quality assurance, workplace safety and efficient use of resources, demonstrating a commitment to continual performance improvement and sustainability.

Gold
Gold certification reflects advanced maturity in productivity, innovation, safety and environmental responsibility. Gold-level enterprises align with global best practices and demonstrate leadership in responsible manufacturing.


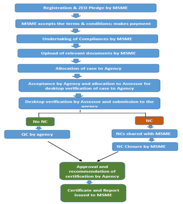
ZED Assessment Process - Bronze Certification
ZED Assessment Process Bronze Certification

ZED Assessment Process - Silver / Gold Certification
ZED Assessment Process Silver & Gold Certification

ZED Assessment Services by Tringula

Tringula Online Education Pvt Ltd provides ZED assessments for MSMEs to evaluate quality, productivity and environmental sustainability practices under the MSME Sustainable (ZED) Certification Scheme.

The assessments are conducted strictly as per the ZED assessment framework and applicable scheme requirements for MSMEs allocated by QCI. Tringula supports the ZED certification process by conducting objective, evidence-based assessments that enable MSMEs to benchmark their performance and identify areas for improvement.


Tringula is Committed to
  • Providing unbiased and independent assessment services
  • Ensuring complete impartiality and confidentiality
  • Maintaining reliability and confidentiality of assessment results
  • Delivering professional assessment services in accordance with ZED requirements
  • Ensuring regular communication and feedback during the assessment process
  • Supporting continuous improvement through feedback mechanisms
Benefits of ZED Certification

Through the ZED certification journey, MSMEs can:

  • Improve product quality and reduce defects
  • Increase productivity and operational efficiency
  • Reduce wastage and save energy
  • Optimally use natural resources
  • Minimise environmental impact
  • Enhance competitiveness in domestic and global markets
  • Strengthen credibility with buyers, regulators and financial institutions
  • Access government and institutional incentives linked to the ZED scheme

Conflict of Interest Policy

Tringula Online Education Pvt Ltd has established a documented Conflict of Interest Policy to safeguard impartiality while acting as a Rating Agency under the MSME ZED Certification Scheme. The policy defines principles, controls and processes to identify, prevent, manage and document conflicts of interest and threats to impartiality arising from assessment activities.

The Conflict-of-Interest Policy applies to all directors, employees, assessors and personnel involved in ZED assessment activities and ensures that assessment decisions are based solely on objective evidence and conformity with applicable ZED requirements.


Grievance Redressal Policy

Tringula Online Education Pvt Ltd has implemented a Grievance Redressal Policy to establish a structured mechanism for receiving, reviewing and resolving grievances related to its assessment services.

The policy ensures that grievances are handled in a fair, impartial and timely manner, with due confidentiality and transparency. The grievance mechanism applies to users of Tringula’s services and other relevant stakeholders.

Get in touch

0045939863784

+004389478327

yourmail@gmail.com

admin@yourwebsite.com

Suite No. 340, Tower B3, Spaze i-Tech Park, Sector 49, Gurgaon, Haryana- 122018, India